>>文旅纵横>>国家级和省级滑雪旅游度假地如何评定?标准来了
2021年10月22日
国家级和省级滑雪旅游度假地如何评定?标准来了
国家级和省级滑雪旅游度假地如何评定?标准来了

国家级和省级滑雪旅游度假地如何评定?标准来了

为贯彻落实习近平总书记关于“冰天雪地也是金山银山”重要指示精神,落实《冰雪旅游发展行动计划(2021—2023年)》有关工作任务,助力北京冬奥会举办,加大冰雪旅游产品供给,推动冰雪旅游高质量发展,更好满足人民群众冰雪旅游消费需求,推动实现“带动三亿人参与冰雪运动”目标,文化和旅游部会同国家体育总局编制了《滑雪旅游度假地等级划分》(LB/T 083—2021)行业标准(以下简称《标准》)。《标准》近日颁布实施。下一步,文化和旅游部将推动《标准》实施,会同有关部门开展滑雪旅游度假地认定工作。

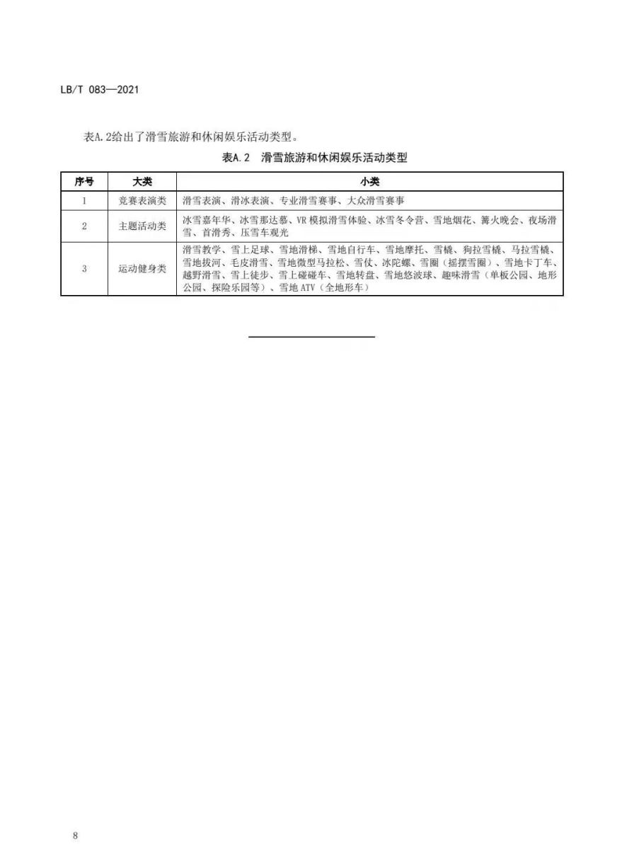
《标准》明确,滑雪旅游度假地为具有良好的滑雪场地资源,满足滑雪场所开发条件,能够满足游客以滑雪运动为主,兼具山地运动、户外运动、康养度假、休闲娱乐等旅游需求的度假设施和服务功能集聚区。《标准》将滑雪旅游度假地划分为国家级滑雪旅游度假地和省级滑雪旅游度假地,对滑雪旅游度假地的空间组成、滑雪旅游资源、规划建设、滑雪旅游设施及配套系统、旅游综合服务、区位交通、其他旅游配套基础设施、管理与安全保障等作出规范,提出滑雪旅游度假地应具有地形、生态、气候、区位交通、发展潜力等综合条件优良的滑雪旅游场地资源,且无多发性不可规避的自然灾害风险;具有空间集聚的滑雪场地设施、户外休闲活动设施;以滑雪旅游度假为主,宜开展四季旅游;有一定数量的旅游饭店、特色民宿等住宿接待设施等。

《标准》还对国家级和省级滑雪旅游度假地的认定条件作出具体规定,包括滑雪旅游度假地核心区面积、核心区滑雪旅游场地条件、核心区旅游市场规模与结构、核心区滑雪旅游设备、滑雪旅游综合服务、户外和室内休闲活动及设施、基础设施、核心区智慧旅游系统、旅游综合服务等方面。

来源:中国旅游报2021年10月21日微信公众号

分享到:
地址:北京市大兴区林校南路5号   邮编:102600
联系电话:010-69243250(办公室传真)   69268094(教务处)   69268437(科研处)
网站维护:中央文化和旅游管理干部学院信息中心   电话:010-69268476
官微二维码
学院官方微信